Address
Carroll County Government225 North Center StreetWestminster, MD 21157
Telephone
410-386-2400
TT users (MD Relay)
711-735-2258
800-735-2258
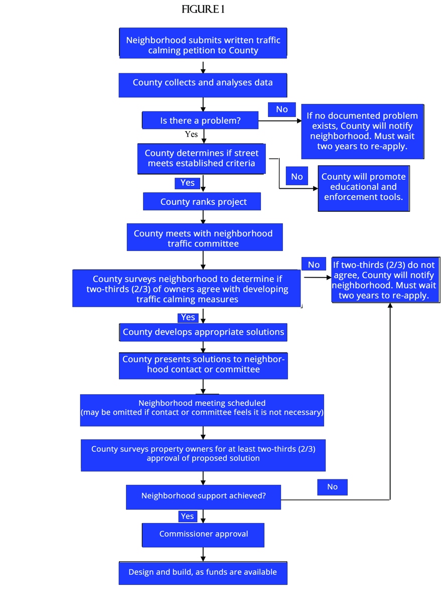
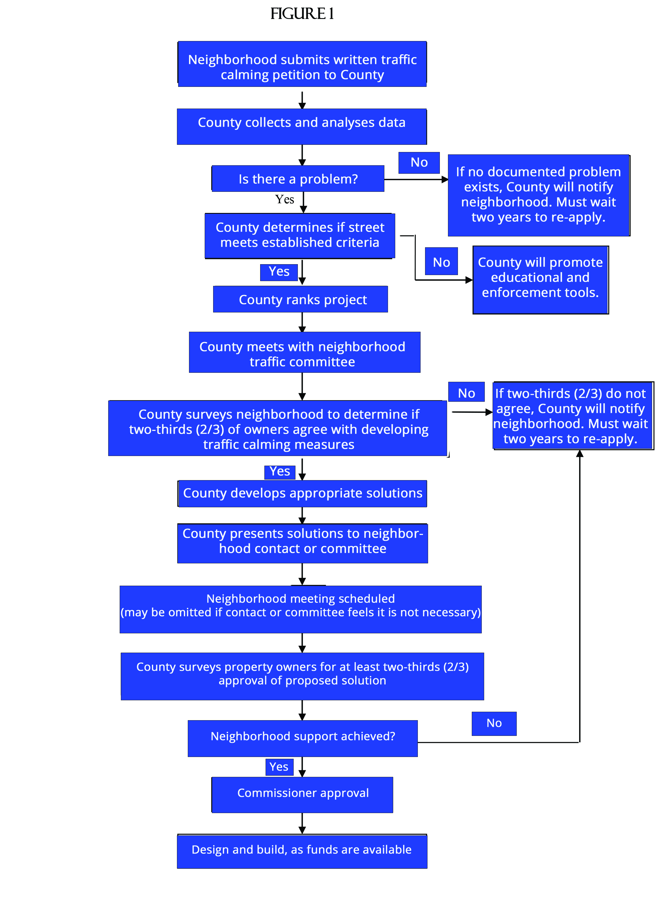
The following flow chart and text outline the process for addressing traffic calming issues (see Figure 1).