Overview

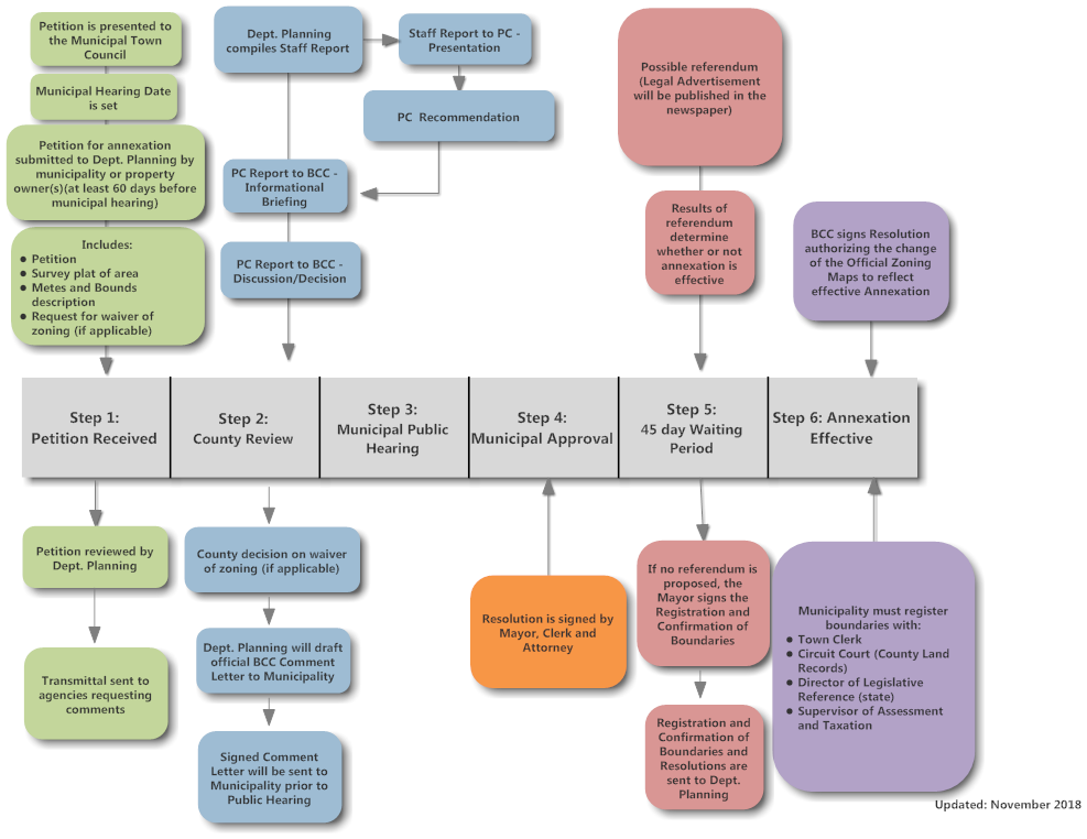
Municipal annexation is the process of legally including within the corporate limits of a city or town an unincorporated area that is outside the municipality. For many cities and towns in Maryland, annexation of surrounding areas plays an important role in influencing the economic growth, environmental protection, quality of life, and municipal fiscal well-being of their communities. Annexations must occur within the Municipal Growth Area (MGA) that has been jointly established between the County and the Municipality. The municipality handles the annexation request and processes it through the County. Below are links to diagrams to assist in understanding the process and a link to the Maryland Municipal Leagues' Municipal Annexation Handbook.

The following information and diagrams are meant to give an overview of the annexation process. The Comprehensive Planning Division makes no guarantees of legal accuracy as it relates to the reader’s individual annexation petition. All State Annexation Laws come from the Local Government Article, Division II, Title 4, Subtitle 4 (§ 4-401 through 
§ 4-4016).

For more information on the annexation process, please contact the Comprehensive Planning Division at 410-386-5145.